就业工作
2023临沂市科技馆展厅工作人员招聘公告
发布时间:2023年04月17日 11:41 发布者: 唐恒新
临沂市科技馆为市科学技术协会所属副县级公益一类事业单位,是集展览教育、科普影视、科普研学、观众服务等功能于一体的综合性科普场馆。现面向社会公开招聘15名展厅工作人员。现将招聘事项公告如下:
一、招聘范围和条件
1、具有中华人民共和国国籍,遵守宪法和法律。
2、具有良好的品行和职业道德,有较强事业心、服务意识和乐于奉献的精神。
3、具备岗位所需的专业或技能条件、身体条件和其他条件。
4、以下人员不得应聘:现役军人,在读的非应届毕业生,因犯罪受过刑事处罚的人员,被开除党籍的人员,被开除公职的人员,受党纪政务处分在处分期或影响期未满的人员,被依法列为失信联合惩戒对象的人员,以及法律法规规定不得聘用的其他情形人员。
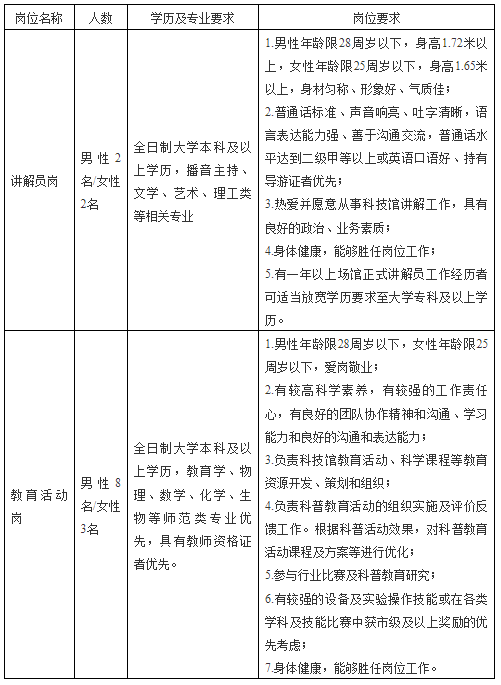
二、招聘岗位及要求

三、招聘程序
本次招聘采取报名、面试的程序,择优聘用。
1、报名。本次报名采用网上报名方式,报名人员将《临沂市科技馆展厅工作人员报名表》及应聘岗位相关佐证材料电子版发送至邮箱lykjgzjb@163.com进行报名。邮件标题注明“姓名,应聘岗位”。
报名时间截止到2023年4月28日。
2、面试及资格审查。根据报名材料审核情况,择优进入面试环节,具体面试时间另行通知。面试人员需携带相关资格证明材料原件,并对所有材料的真实性负责,如有弄虚作假行为,一经查实,取消资格。
四、工作待遇
1、聘用人员与劳务派遣公司签署劳务派遣合同,派遣到我单位工作,试用期1个月,试用期考核不合格者,取消录用。所有岗位试用期满后均从事展厅辅导员工作,设3个月考核期, 3个月内须通过讲解员岗或者教育活动岗考核,若不能通过考核,将作为展厅辅导员使用或自行离职。
2、劳务报酬:按国家有关规定为其缴纳社保,讲解员岗平均工资为5500元/月,教育活动岗平均工资为4500元/月,以上工资均含单位及个人承担的五险。实行年度考核,年度考核合格者工资报酬逐年增长。讲解员岗和教育活动岗在未通过考核前均按展厅辅导员岗标准发放工资。
五、相关说明
1、具体参加面试的人员、时间、地点另行通知。请应聘者保持通讯畅通。
2、进入面试阶段的应聘人员须携带相关证明材料的原件进行资格复审。应聘者应对个人填报信息的真实性负责,如有弄虚作假行为,一经查实,取消其面试、录用资格。
3、应聘人员被录用后,将与我馆指定劳务派遣公司签订劳务派遣合同,办理保险等手续。
4、联系电话:0539-8605668
联 系 人:曹老师